欢迎来到江苏惠斯通机电科技有限公司官网!

资质证书| 视频中心| 企业邮箱

  • 18961193390(电机事业部)
  • 18915807832(电机事业部)
  • 18915029551(电机事业部)
  • 18101502570(电机事业部)
  • 18932393213(仪器事业部)
  • 18915053617(仪器事业部)
  • 18915053621(仪器事业部)
惠斯通
您的位置: 首页 > 电机系列 > 无刷电机
上一页
下一页

110直流无刷电机

产品简介 / Introduction

电机型号MOTOR MODEL


电机型号L(mm)L2(mm)
110WD-M020XX-XXV144.5
110WD-M040XX-XXV169199
110WD-M060XX-XXV199229
110WD-M020XXB-XXV227
110WD-M040XXB-XXV251.5
110WD-M060XXB-XXV281.5



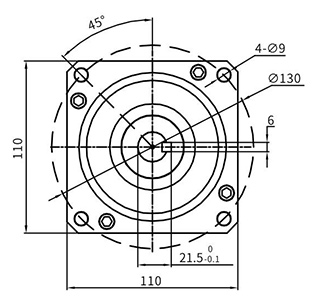
电机尺寸表MOTOR DIMENSION TABLE


尺寸表 

参数表PARAMETER TABLE



DC24VDC48V
电机型号110WD-M02030-24V110WD-M04030-24V110WD-M06020-24V110WD-M09015-24V110WD-口02030-48V110WD-口04030-48V110WD-口06030-48V110WD-口09025-48V
额定功率(KW)0.61.21.21.40.61.21.82.4
额定电流(A)31.362.562.572.914.729.444.158.8
额定转速(rpm)30003000200015003000300030002500
转速高至(rpm)36003600240018003600360036003000
额定扭矩(Nm)24692469
峰值扭矩(Nm)61218276121827
转子惯量(kg.cm2)3.15.47.610.83.15.47.610.8
机械时间常数(ms)15.419.223.028.813.416.820.225.2

DC72V
电机型号110WD-M02030-72V110WD-M04030-72V110WD-M06030-72V110WD-M09030-72V
额定功率(KW)0.61.21.82.7
额定电流(A)9.819.629.444.1
额定转速(rpm)3000300020001500
转速高至(rpm)3600360024001800
额定扭矩(Nm)2469
峰值扭矩(Nm)6121827
转子惯量(kg.cm2)3.15.47.610.8
机械时间常数(ms)9.612.014.418.0

注:电机接口、电压、转速可按客户要求定制

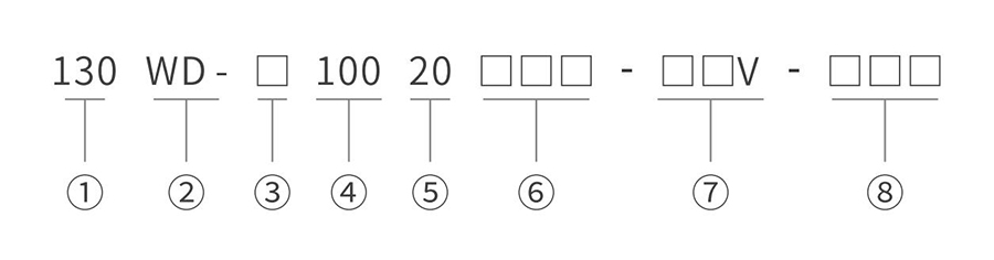
型号命名规则Model namiinig rules


型号命名
代号说明
机座号、电机外径单位:mm
电机类型WD表示电机为直流无刷电机
反馈元件规格M表示有霍尔传感器/N表示无霍尔传感器
额定转矩表示电机额定转矩,其值为三位X0.1单位Nm
额定转速表示电机额定转速,其值为两位X100单位rpm
失电制动器代号B表示带失电制动器,缺省表示不带失电制动器
电压等级表示电机额定电压,包括DC24V、DC48V、DC72V、DC96V、DC310V等
定制特征客户定制代号

在线留言

联系我们

如果您对我们感兴趣,请留下联系方式,我们专业团队
会在第一时间联系您预约体验的时间。

热品推荐 / Hot product

江苏惠斯通机电科技有限公司 版权所有

苏公网安备 32041202002749号
备案号: 苏ICP备12039845号-5

咨询热线:0519-86163583(电机事业部) 0519-86163211(仪器事业部)

联系我们

  • 电机事业部
  • 邮箱:tonghuidianji@126.com
  • 座机:0519-86163583
  • 地址:江苏省常州市武进区雪堰镇雪东工业园西肇巷103号
  • 仪器事业部
  • 邮箱:tonghuidianji@126.com
  • 座机:
  • 地址:无锡市滨湖区滴翠路太湖智谷86-5(B5栋)七层