欢迎来到江苏惠斯通机电科技有限公司官网!

资质证书| 视频中心| 企业邮箱

  • 18961193390(电机事业部)
  • 18915807832(电机事业部)
  • 18915029551(电机事业部)
  • 18101502570(电机事业部)
  • 18932393213(仪器事业部)
  • 18915053617(仪器事业部)
  • 18915053621(仪器事业部)
惠斯通
您的位置: 首页 > 电机系列 > 无刷电机
上一页
下一页

130直流无刷电机

产品简介 / Introduction

电机尺寸表MOTOR DIMENSION TABLE


1.png 2.png

电机型号MOTOR MODEL


电机型号L(mm)L2(mm)
130WD-M040XX-XXV177.5187.5
130WD-M060XX-XXV187.5197.5
130WD-M077XX-XXV212
130WD-M100XX-XXV248
130WD-M150XX-XXV283.5
130WD-M040XXB-XXV235
130WD-M060XXB-XXV245
130WD-M077XXB-XXV259.5
130WD-M100XXB-XXV295.5
130WD-M150XXB-XXV351

参数表PARAMETER TABLE



DC24VDC48V
电机型号130WD-口04030-24V130WD-口06030-24V130WD-口07725-24V130WD-口10025-24V130WD-口15020-24V130WD-口04030-48V130WD-口06030-48V130WD-口07730-48V
额定功率(KW)0.61.822.531.21.82.4
额定电流(A)31.393.8104.2130.2156.329.444.158.8
额定转速(rpm)30003000250025002000300030003000
转速高至(rpm)36003600300030002400360036003600
额定扭矩(Nm)267.7101547.7
峰值扭矩(Nm)61823.13045121823.1
转子惯量(kg.cm2)3.112.615.321.427.78.512.615.3
机械时间常数(ms)15.429313540242527

DC48VDC72V
电机型号130WD-口10030-48V130WD-口15030-48V130WD-口04030-72V130WD-口06030-72V130WD-口07730-72V130WD-口10030-72V130WD-口15030-72V
额定功率(KW)34.51.21.82.434.5
额定电流(A)73.5110.319.629.439.249.073.5
额定转速(rpm)3000300030003000300030003000
转速高至(rpm)3600360036003600360036003600
额定扭矩(Nm)1015467.71015
峰值扭矩(Nm)3045121823.13045
转子惯量(kg.cm2)21.427.78.512.615.321.427.7
机械时间常数(ms)30351718192225

注:电机接口、电压、转速可按客户要求定制

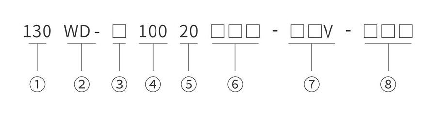
型号命名规则model naming rules



型号命名
代号说明
机座号、电机外径单位:mm
电机类型WD表示电机为直流无刷电机
反馈元件规格M表示有霍尔传感器/N表示无霍尔传感器
额定转矩表示电机额定转矩,其值为三位X0.1单位Nm
额定转速表示电机额定转速,其值为两位X100单位rpm
失电制动器代号B表示带失电制动器,缺省表示不带失电制动器
电压等级表示电机额定电压,包括DC24V、DC48V、DC72V、DC96V、DC310V等
定制特征客户定制代号

在线留言

联系我们

如果您对我们感兴趣,请留下联系方式,我们专业团队
会在第一时间联系您预约体验的时间。

热品推荐 / Hot product

江苏惠斯通机电科技有限公司 版权所有

苏公网安备 32041202002749号
备案号: 苏ICP备12039845号-5

咨询热线:0519-86163583(电机事业部) 0519-86163211(仪器事业部)

联系我们

  • 电机事业部
  • 邮箱:tonghuidianji@126.com
  • 座机:0519-86163583
  • 地址:江苏省常州市武进区雪堰镇雪东工业园西肇巷103号
  • 仪器事业部
  • 邮箱:tonghuidianji@126.com
  • 座机:
  • 地址:无锡市滨湖区滴翠路太湖智谷86-5(B5栋)七层